Elevating change impact analysis: How Virima integrates with top ITSM tools
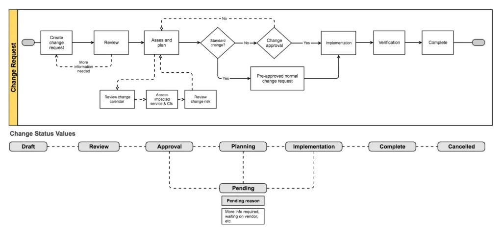
Effective change management requires both understanding what could go wrong and knowing what will be affected. Before diving into the step-by-step process below, it helps to understand the fundamental distinction between risk assessment vs impact analysis, as each serves a different purpose in the change advisory workflow and requires different data inputs from the CMDB.
As businesses evolve, IT changes become inevitable. But with every alteration, there comes a risk of unintended operational impacts. That’s where change impact analysis becomes essential. It’s the process of evaluating the potential ripple effects of proposed changes across an organization’s IT setup. The aim? To minimize disruptions and maintain service consistency. Change impact analysis tools have become vital for companies to navigate the complexities of change seamlessly.
Diving deep into change impact analysis: The process
At its core, change impact analysis aims to identify what could be affected by proposed IT changes — a process integral to strategic change management. It ensures that all potential effects on processes, systems, and stakeholders are thoroughly evaluated before any change is implemented. Here’s a step-by-step guide to carrying out an effective change impact analysis:
Step 1: Scope the change
The first step involves defining the scope of the change. This includes understanding the change’s purpose, the systems, processes, or items it will affect, and the stakeholders involved. Clear scoping is crucial for directing the subsequent steps of the analysis effectively.
Step 2: Gather data
Once the scope is clear, the next step is to gather all necessary data. This involves using change impact analysis tools to collect information on the current state of IT infrastructure, software applications, and any other areas that will be impacted by the change. Data gathering is crucial for making informed decisions down the line.
Step 3: Identify impacts
With the data in hand, the next step is to identify what impacts the change will have. This is where software change impact analysis becomes particularly relevant, especially in complex IT environments. Impacts can range from minor adjustments to major overhauls in processes and systems. Every potential impact needs to be cataloged and understood.
Step 4: Analyze the impacts
After identifying the impacts, the next phase is to analyze them. This involves understanding the severity, urgency, and potential outcomes of each impact. Change management impact analysis techniques are deployed here to prioritize impacts based on their potential effect on the organization. It’s about asking, What if? and preparing for those scenarios.
Step 5: Develop mitigation strategies
With a clear understanding of the impacts and their consequences, the focus shifts to developing mitigation strategies. This could involve creating alternative plans, rolling out changes in phases, or even scrapping the change altogether if the risks outweigh the benefits. The key is to have a proactive approach to minimizing disruptions.
Step 6: Implement and monitor
After planning and developing mitigation strategies, the next step is to implement the change. This phase should include a detailed rollout plan, including timelines, responsible parties, and specific actions to be taken. It’s also important to have a monitoring plan in place to track the change’s impact and make adjustments as necessary.
Step 7: Review and refine
The final step in the change impact analysis process is to review the outcomes and refine the approach for future changes. This involves analyzing what worked, what didn’t, and why. Lessons learned should be documented and applied to future change impact analysis to improve the process continuously.
The role of technology in change impact analysis
Platforms like Ivanti, Jira, and ServiceNow facilitate every step of the change impact analysis by providing tools for scoping, data gathering, impact identification, and analysis. With the addition of Virima, these processes are enhanced by providing deeper insights into IT assets and their dependencies. Thus enabling more accurate impact assessments and the development of effective mitigation strategies.
Change impact analysis is a vital exercise in managing IT changes with minimal disruption. By understanding the interconnections within an IT ecosystem and rigorously analyzing potential impacts, organizations can navigate through changes more fluently. Thus maintaining operational integrity while advancing their IT infrastructure.
Understanding change impact analysis with Ivanti
Integrating the detailed process of change impact analysis with the capabilities of Ivanti’s sophisticated tools and the enhancements brought about by Virima, organizations can transform the way they approach IT changes. Ivanti offers the technological foundation that streamlines each step of the change impact analysis. It includes scoping changes and gathering data to identifying, analyzing, and mitigating potential impacts. Let us take a closer look.
Ivanti, a leading software provider, has teamed up with Virima to enhance the efficacy of change management impact analysis. Virima’s integration into Ivanti Neurons for ITSM allows a comprehensive analysis that aids in reducing the impact of changes in IT operations.
The dynamic visualization and service mapping that come with Virima’s ViVID technology embedded within Ivanti Neurons for ITSM not only augments the visibility of potential impacts but also simplifies the complexity of analyzing interconnected IT assets. When combined with the methodical approach outlined in the steps of change impact analysis, Ivanti’s environment becomes a powerhouse for meticulously managing and executing IT changes.
Consequently, Ivanti and Virima synergize to effectively minimize the operational impact of IT changes. By leveraging Ivanti’s comprehensive IT service management capabilities with Virima’s enhanced impact analysis tools, organizations can ensure that their change impact analysis is not only thorough but also seamlessly aligned with their operational goals.
Virima: Operationalizing change impact analysis
Virima takes the complexities of change management and distills them into a simplified, operational process through its integration with Ivanti Neurons for ITSM. Thus making change impact analysis more streamlined. At the heart of this integration is Virima’s ViVID (Virima Visual Impact Display), which acts as the linchpin for visualizing and understanding the intricacies of an organization’s IT infrastructure.
Enhanced visualization with ViVID for enhanced change impact analysis
ViVID offers an unparalleled view of the business service landscape. This innovative mapping technology goes beyond what traditional service mapping solutions offer by providing consumable views of automatically generated infrastructure relationships, application dependencies, network topologies, and system communications for better change impact analysis. The service maps created with ViVID allow IT teams to see how assets connect and interact. Thus providing a transparent, intuitive picture of the potential impact on services due to infrastructure changes.

Integrating ITSM records
A standout feature of ViVID technology is its ability to overlay ITSM records onto service maps. These overlays include essential details such as open incidents and pending or recently completed changes. With this capability, ViVID transforms service maps into living documents that reflect real-time IT environment statuses and not just a static snapshot in time.
Streamlining change impact analysis and root cause identification
By leveraging ViVID’s mapping capabilities, change managers can more efficiently execute change impact analysis for planned changes. Also, swiftly pinpoint the root causes of service disruptions. The combination of visual cues and overlaid ITSM record data greatly decreases the time required to perform these critical tasks. Thus enhancing IT operational effectiveness.
Turnkey operationalization through Ivanti Neurons
The change impact analysis within Ivanti Neurons is rooted in a strong commitment. It is to ensure that all changes minimize their impact on business operations and the related incidents. Ivanti Service Desk is designed with flexibility to craft and execute multiple change processes. Thus extending far beyond ITIL’s basic definition to tailor to specific organizational needs. Let’s examine how the integration of Virima’s ViVID technology with Ivanti Neurons propels change management processes from operational concepts to tangible efficiencies:
Automated mapping
Virima’s ViVID technology takes automated mapping to a new level of sophistication. Within the versatile Ivanti environment, ViVID auto generates visual representations. Thus laying bare the intricate web of interdependencies within the IT landscape. This level of detail is intrinsic to Ivanti’s comprehensive change management approach, where changes are planned, assessed, and implemented with precision accuracy—be it an emergency, standard, or normal change.

Incident integration
ViVID’s dynamic mapping extends its functionality by incorporating real-time ITSM records, harmonizing with Ivanti’s strength in communication and incident management. As Ivanti emphasizes the right views of scheduled work to all stakeholders, ViVID embeds these critical details on the visual maps. Thus offering an integrated perspective on the changes and their potential impacts on the scheduled activities and services.

Reduced complexity
Simplicity is at the heart of Ivanti’s Change Management module, which compartmentalizes changes into categories like emergency, normal, and standard, to streamline the process. ViVID aligns with this methodology by further squeezing out complexity, making the identification of affected components straightforward. This synergy enhances the precision of change impact analysis and leads to the formulation of focused mitigation strategies.
Accelerated decision-making
Decisions in the realm of change management must be prompt and informed. ViVID, dovetailing with Ivanti’s configurable change processes, enriches the framework with visual cues that speed up decision-making. This integration reflects the ethos of Ivanti’s flexible design tools. Thus empowering change managers with conceivable shortcuts that facilitate quick navigation through change processes.
Proactive service disruption avoidance
Virima’s ViVID tool not only aligns with but enhances Ivanti Service Desk’s communication strengths. Thus ensuring future activities and planned outages are clearly depicted and easy to digest. Embracing Ivanti’s recommended practices for presenting Projected Service Outages (PSOs) and scheduling queries, ViVID actively maps the IT environment. Hence preempting possible disruptions by spotlighting potential vulnerabilities.
With the amalgamation of Ivanti’s adaptability and the advanced visual capabilities of Virima’s ViVID technology, change management transcends to an orchestrated concerto of detailed insight and proactive planning. The operationalization of change within Ivanti is not merely about process orchestration. It is about enabling the transformation of complex IT architectures into streamlined, user-friendly, and actionable workflows.

As this technology tandem seamlessly takes its place within Jira Service Management, the breadth and depth of Virima’s change management enhancements shine across ITSM platforms, reflecting a magnified view of its capabilities to simplify and demystify IT operations globally.
As we delve into how Virima complements Jira Service Management, it’s evident that regardless of the platform, the objective remains clear: to empower IT departments with the tools and insights needed for efficient, effective change management and service disruption mitigation.
Jira Service Management: Enhancing change management processes with Virima
In conjunction with Virima’s path-breaking technologies, Jira Service Management transforms an organization’s approach to managing IT changes. Virima’s prominent features, namely its automated CMDB discovery and its Virima Visual Impact Display (ViVID), augment Jira Service Management, boosting its ITSM functionality.
Virima’s ViVID: A game-changer
The integration of Virima into Jira Service Management brings the powerful visualization capabilities of Virima’s ViVID into the Jira platform. Jira Service Management is inherently robust with its default change management workflow and customizable fields. Adding Virima’s ViVID breathes life into these structured workflows by dynamically visualizing infrastructure relationships and application dependencies within Jira’s interface. This enhanced visualization facilitates a deeper understanding of network topologies and system communications. Thus executing beyond the capabilities of static service maps.

Near real-time overlay with Jira records
By taking advantage of Jira Service Management’s ability to handle change requests and the added layer of ViVID’s visualization, IT teams are empowered with constantly updated service maps. This amalgamation provides actionable insights by incorporating incident records and details of changes directly onto Virima’s service maps. Thus offering a unique near real-time perspective.


Accelerating decision-making with change impact analysis
Integrating Virima and Jira Service Management refines the sophistication of impact analysis and root cause identification for service disruptions. Virima’s technological prowess complements Jira’s native automation and approval features by adding an additional layer of strategic visibility. Thus pushing for more informed and timely decisions within change management.
Streamlined user experience with Jira and Virima integration
The cohesion of Virima and Jira Service Management creates a user-friendly ecosystem. Change management processes become navigable and intuitive within Jira’s structured environment, now bolstered by Virima’s flexible discovery solutions and detailed service mapping. Settings for enforced approvals or auto-approvals of standard changes are streamlined through an interface designed for clarity and ease of use.

Enhancing operational excellence
Adhering to best practices, Virima’s role transcends the discovery phase, actively enhancing Jira Service Management’s change calendar, automating risk models, and aiding in the automation rules for standard changes. The partnership establishes a bedrock for rigorous change intake processes. Also enables the breakdown of complex changes into smaller units of work through collaborative documentation in Confluence.
Bringing metrics and KPIs into focus
Jira Service Management extends its functionality with Virima, offering an accurate representation of change enablement performance with visual cues and powerful metrics. Out-of-the-box reports and custom dashboards, supported by Virima’s insightful data overlays, contribute to a comprehensive view of change impact and associated metrics like MTTR and MTBF.

The integration of Virima with Jira Service Management offers organizations an automated and visually integrated CMDB, improving on-premise and cloud-based asset, application, and IT service management. These combined forces deliver a capable, streamlined change management solution that enables a responsive and scalable IT infrastructure in an era of relentless technological advancement.
As we pivot from the enhanced capabilities brought to Jira Service Management through Virima’s integrations, a similar transformative journey awaits within the realm of ServiceNow. This transition underscores the universality and adaptability of Virima’s tools across different ITSM platforms, showcasing their ability to streamline and enhance change management processes in various environments.
ServiceNow change management enhanced by Virima
ServiceNow’s robust ITSM offerings have set the industry standard for enterprise change management. This long-standing leader gains a potent augmentation when integrated with Virima’s Discovery and Service Mapping tools, thus propelling the ServiceNow CMDB’s effectiveness and efficiency while concurrently providing significant cost reductions.
The ViVID advantage for ServiceNow
Virima Discovery and Service Mapping for ServiceNow come with the unrivaled ViVID (Virima Visual Impact Display), bringing business service dependency and relationship mapping to the forefront. Virima’s Discovery and Service Mapping tools outfit ServiceNow with ViVID (Virima Visual Impact Display), taking service mapping to a new level of clarity and operational insight. ViVID delivers more than just diagrams by offering actionable insights into infrastructure relationships, application and service interdependencies, and communication patterns across systems.
In stark contrast to ServiceNow’s inherent Discovery and Service Mapping functionalities, ViVID amplifies data with a layer of live ITSM records, encompassing ongoing incidents, pending changes, and recent updates. This enhancement not only minimizes the time needed for impact assessments of prospective changes but also expedites root cause analysis for service interruptions.
Streamlined discovery, unmatched cost savings
Virima pledges a cost saving of up to 50% against ServiceNow’s native discovery offerings while adding a versatile edge with customizable discovery methods. It utilizes agentless IP scanning and optional agents to guarantee comprehensive coverage within diverse IT landscapes. The system tightly integrates these discovery methods with widespread platforms through API connections. Thus sustaining a current and comprehensive CMDB.

Effortless integration and configuration
Marrying Virima with ServiceNow’s CMDB is a seamless affair, thanks to a zero-code approach steered through Virima’s web-facing admin console. Users can select from an extensive library of over a hundred Virima blueprints that perfectly dovetail with ServiceNow’s data structures. Thus ensuring an accurate, deduplicated, and harmonized asset repository.

Keeping the CMDB fresh and functional
With Virima, admins find it simple to earmark new or altered assets for inclusion within ServiceNow’s CMDB. Directly from Virima’s interface, assets can be filtered, reviewed, and selected for ServiceNow synchronization—with automation options to maintain ongoing precision. This coupling not only assures an accurate CMDB but also facilitates vibrant, intricate mappings of IT assets and their interconnections.

The ServiceNow platform’s capability for change impact analysis is profoundly transformed through Virima’s intricate mapping and ViVID technology. This integration furnishes ServiceNow with granular, actionable service maps that dynamically incorporate ITSM record data, permitting real-time, in-depth visual analysis of potential change repercussions. Users thus gain the tools to uncover and understand the sprawling network of intricate interdependencies and to preemptively counteract or adjust to predicted outcomes.
The strategic enhancement offered through Virima streamlines preventative maintenance. Also, it empowers IT teams to orchestrate more precise and informed change management tactics. The advanced operational intelligence provided as a result of this integration positions ServiceNow users to carry out quicker, and more precise impact analyses. This leap in analytical capability can lead to fewer service disruptions, an increase in Mean Time Between Failures (MTBF), and an overall elevation in the performance and reliability of IT services.
Platform-specific change management considerations
Change management is not a one-size-fits-all process. Integration of Virima into platforms like Ivanti, Jira, 4Me, and ServiceNow, each has its nuances. Here’s a quick glance at each:
- Ivanti: Focuses on seamless integration and accurate CMDB updates.
- Jira: Known for its issue-tracking capabilities, change is managed through tickets and workflows, where Virima can be used to enhance insight into the potential impacts.
- ServiceNow: Offers a robust ecosystem where Virima’s insights can be applied to service catalogs and structured change workflows.
Maximizing IT change management efficiency: The transformative power of Virima’s integration across ITSM platforms
Change impact analysis is an integral part of the IT change management landscape. With Virima and Ivanti’s partnership, IT teams can now conduct a more thorough and accurate change impact analysis. Thus reducing operational disruptions at its best. By automating complex assessments and ensuring data accuracy, Virima helps unleash the full potential of the CMDB. Hence it steers clear of IT mishaps that can cause operational headaches.
Change management is no longer just about managing transformations. It is about proactively shaping the IT environment to support business agility. With tools like ViVID, CMDBs, and the integration capabilities provided by Virima, organizations can look forward to a future where IT changes are less of a gamble and more of a calculated, risk-assessed stride towards innovation and growth.
Find out more about Virima’s offerings by requesting a demo right away!






